【分析】荧光-SERS双星智能比率探针用于microRNA检测与细胞成像
光学技术作为一种非侵入性分子传感技术,已成为研究体内分子事件的关键技术之一。然而在复杂生理环境中,单个信号输出检测方法可能会受到信号和背景波动的影响,因此双信号比率检测方法得到广泛的应用;但要实现准确诊断,单模态成像仍具有局限性,由于可以获得多尺度信息,各种光学技术的结合成为一种具有互补优势的新颖策略。但是,受不同模式机制差异的影响,构建稳定、精确的多模态比率探针具有很大的挑战。
近日,光电传感与生命分析教育部重点实验室的叶素娟老师结合荧光和SERS的优势,设计并构建了智能双星比率(BSR)探针,实现了细胞内miRNA的双光谱和双信号监测。该多功能探针集成了多模态成像、放大比率检测与两种信号互逆变化于一体,与单模态成像方法相比,该探针可为活细胞中信号追踪提供更准确的成像对比度;同时通过SERS互逆信号比率与无酶信号放大,增强了检测信号,降低了背景值,获得了更稳定的信号输出。
图1. BSR探针用于双模态成像与细胞内miRNA互逆信号比率检测示意图。 图片来源:Anal. Chem.2021, 93, 1466−1471
该研究中,作者将BSR探针与任一单信号绝对值检测方法进行了对比,结果表明,该策略具有更高的灵敏度,且在复杂细胞环境中,信号具有更好的稳定性。荧光-SERS成像实现了探针的动态行为与miR-203分布的实时监测与成像追踪。该探针的设计简单,可通用于不同细胞内分子的成像和分析,为准确、可靠地成像和生物学检测提供了有效途径。
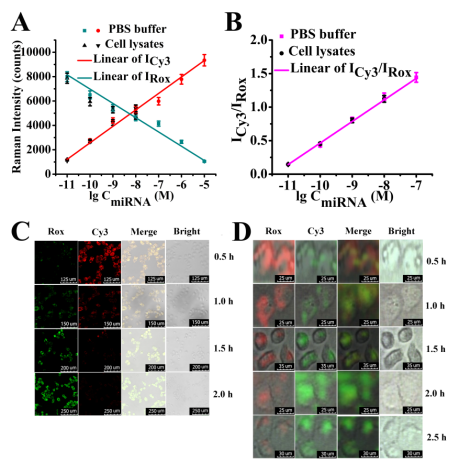
图2. (A) Cy3和Rox的SERS信号值与(B)Cy3与Rox的拉曼信号比值与不同浓度miR-203之间的线性关系;用BSR探针对MCF-7活细胞的(C)荧光和(D)拉曼成像。图片来源:Anal. Chem.2021, 93, 1466−1471
这一成果近期发表在Analytical Chemistry上,文章通讯作者为w66旗舰厅官网叶素娟副教授。第一作者是w66旗舰厅官网硕士研究生张纪华。
原文(扫描或长按二维码,识别后直达原文页面)
Fluorescent-Raman Binary Star Ratio Probe for MicroRNA Detection and Imaging in Living Cells. Jihua Zhang, Hao Zhang, Sujuan Ye, Xingxiang Wang, and Lindong Ma Anal. Chem., https://dx.doi.org/10.1021/acs.analchem.0c03491
